project impact
Initially designed for University Park, the product has received appreciation from from Sustainable Maryland, a state level sustainability program.
While broadening the project's reach and use cases, it most importantly validates our research, concept, and strategy, demonstrating that our product has a unique selling point with a clear value proposition.
With prospects for implementation in other Maryland towns following its successful trial in University Park, our product has the potential to elevate sustainability from individual efforts to large-scale community effort, significantly advancing us towards a climate-positive society.
REFLECTION
My Learnings
Advocating for User Research
I learned to effectively demonstrate to stakeholders the value of user research and why design decisions must be grounded in research findings.
Impact of Delightful Experiences:
I observed that well-crafted user experiences can positively influence user perceptions and behavior. For instance, many residents were pleasantly surprised when they leveled up, expressed interest in continuing practices to unlock more features, and enjoyed earning badges.
If I were to continue working on this project,
While the current gamification strategy is adequate for the MVP testing phase, I would study it further to enhance elements and introduce the healthy competition that residents desire, which is currently lacking in full capacity.
I would continue research with younger audiences to expand the platform’s functionality and better accommodate young adults' efforts towards sustainability.
With the possibility of potentially becoming a tool for all municipalities across Maryland, I would explore how we can adapt our existing design to become a robust and universal solution for multiple municipalities.
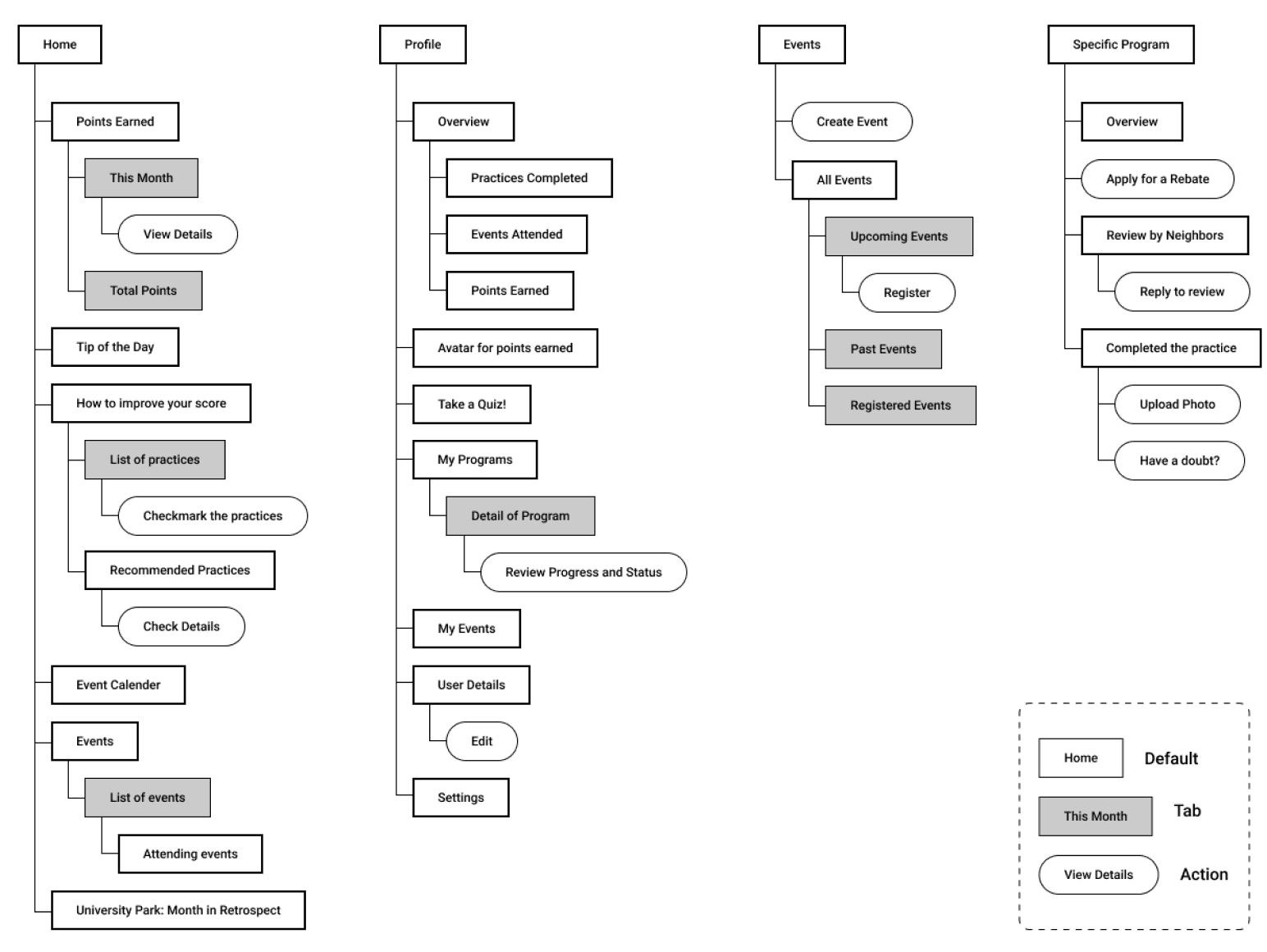
PART 5 :: The complete ecosystem: An admin portal supporting the resident platform
We designed a CMS that enables town administrators to oversee the resident platform, monitor activity, and utilize a robust toolkit for data analysis.
granular data exploration
The system enables administrators to explore granular data, including practice adoption and completion rates, to identify strengths and weaknesses in sustainability areas and take targeted measures.
Centralizing admin activities
The platform allows committee members to schedule events, send broadcast messages, and manage resident queries all from a single portal, thereby streamlining all committee activities.
easy access to metrics
The system enables the committee to maintain comprehensive town-wide metrics, aiding in the creation of civic reports and presentation of town efforts to state-level administrators.

design
The final screens feature refinements in information architecture, user flow, and visual design, enhancing user satisfaction and usability metrics.

Final Resident Portal Screens
I also designed the badges for the system, reconnecting with my graphic design roots in the process.

I led the design of the usability study plan, drafting task scenarios based on the test objectives identified by the team. The most important agenda was to assess residents' understanding of the five key user flows we had created. The test allowed us to introduce the concept to actual users for the first time, providing us with valuable insights into user preferences and behavior. A SUS score of 72.5 out of 100 was achieved for the resident portal.

Moderated Remote Testing with Residents
Key insights & Refinements from User testing
A/B testing revealed that separate profile and home pages were redundant. To enhance user experience, we consolidated these pages into a unified dashboard displaying user progress and town updates.
While users appreciated the removal of competitive leaderboards, they expressed interest in awareness of community activity. To address this, we implemented features like neighbor participation counts, a dedicated news section for resident activities, and a community page to foster sharing.
Initial onboarding was found to be insufficient. We enhanced the onboarding process to provide a clearer understanding of the platform's goals and benefits.
Key features were often overlooked due to excessive scroll length. We optimized information architecture to reduce page length and increase visibility of important content.
part 4 :: visual design & Testing with residents
We explored various design directions and tested two of them with six residents, representing diverse demographics, knowledge levels, and interests.
I designed the initial profile page, and its subsequent iterations established the visual design.

PART 3 :: Sustainability: from obligation to lifestyle
We envisioned gamification to support a habit-forming loop for residents to keep motivated and continue their sustainability journeys.

gamification for user retention
To ensure homeowners return to the platform, we leveraged aspects game design, while keeping these principles in mind throughout the process:
Avoid Pointsification, Enable Meaningful Action*
We aimed to discourage residents from completing practices solely for points and without purpose. Our goal was to foster intrinsic motivation.
Avoid Overjustification, Only Adequate Incentives*
We aimed to prevent residents from becoming overly reliant on incentives, as this can diminish intrinsic motivation over time.
More Points ≠ More Sustainable
We incentivized user engagement with points and badges, equally rewarding all practices, with no pressure from point-based comparisons.
*Park, S., & Kim, S. (2022). Points and the Delivery of Gameful Experiences in a Gamified Environment: Framework Development and Case Analysis. JMIR Serious Games, 10(3), e35907.
testing the hypothesis through proto-personas
In finalizing all UX approaches for the platform design, a key consideration was if homeowners could utilize the platform in ways that were relevant to them.
As testing with actual residents was still not possible, we developed proto-personas based on our assumptions. To ensure fairness, we incorporated a diverse demographic representing various financial situations, interests, and levels of effort invested in sustainability.




concept testing with the client for a clearer vision for the platform
The pilot test helped us refocus on the platform’s most crucial feature: Allowing administrators to track all resident activity.
We only retained practices that could be concretely tracked by the sustainability committee and excluded practices requiring personal tracking by residents. While we wanted to multiple sustainability tracking features, the platform was not intended to function as a personal habit-tracking application. With a more targeted list, we understood how homeowners would interact with the list of practices and the platform's core flow.
In the long run however, it is essential for homeowners to be aware of the other non-trackable practices, such as meatless Mondays, as a way to subconsciously cultivate a sustainable mindset. Therefore, we converted these into Tip of the Day feature on the platform.
This top-down approach informed our interview structure with a variety of participants, helping us gain useful insights.
Since direct interviews with University Park residents were not feasible, we interviewed homeowners and neighboring municipalities to understand our potential users.

Participant Demographics
Key insights
Personal motivation is critical in initiating sustainability journeys. Where individual motivation is lacking, a strong community can play a pivotal role in motivating the town to embrace sustainability.
While campaigns yield short-term results, they fail to instill lasting motivation towards sustainability among residents, leading to decreased engagement once the campaign concludes.
Currently, there is yet to be a town-level platform to track resident activity, placing the burden of sustaining efforts entirely on manual marketing efforts by Green Teams.
Residents less enthusiastic about sustainability tend to opt for maintenance-free solutions to meet basic sustainability standards. Monetized incentives can motivate such individuals.
Building a Community
How can we transition from dependance on external motivation to nurturing intrinsic motivation toward sustainability?

Fostering community & Facilitating Conversation among residents
With the potential to facilitate conversations, the community page provides homeowners with flexibility: experts can ask share knowledge, enthusiasts can ask questions, and novices can access previous posts for clarification.
*Community building was a recurring theme in research & expert interviews.
Motivating Homeowners
How can we motivate homeowners to utilize the resources available to them?
Introducing gamification to instill a sense of encouragement*.
Earn points by completing activities and challenges to level up and claim rewards.
*These rewards in addition to rebates and govt. incentives serve as reinforced motivation for homeowners.

Tracking Sustainability
How can administrators effectively track & gain insights into resident activity?

Monitoring resident activity & exploring granular data
Proof-of-submission mechanisms to streamline the approval process for homeowners and the sustainability committee.
Including datasets for all metrics to ensure comprehensive tracking of individuals houses and overall town.
final solution :: key features
Easy Information Access
How can we effectively inform homeowners about sustainability initiatives & resources available to them?
Simplifying complexities & ease Information burden.
Providing a comprehensive list of actionable and trackable practices with simplified, yet detailed information about each practice.
Categorizing practices further according to homeowners mental models.*
*Revealed through card sorting & usability testing.

Building a Sustainability Ecosystem for Towns

TIMELINE
October - December 2023
February - April 2024
TEAM
5 UX Designers with rotating sprint roles.
My role
Concept Ideation, User Research, User Experience, Usability Testing, Graphic Design
context
The project was initiated to improve engagement in resident sustainability efforts in University Park. Despite the committee's initiatives, residents often overlook information due to poor communication and a lack of centralized resources. The goal of this project was to addresses participation barriers, strengthen existing town initiatives and enhance administrative efficiency.
SOLUTION
A cohesive web platform enabling homeowners in Maryland to access resources for housing improvements, track their actions, and foster long-term dialogue for sustainability.
A customized tool for town administrators to efficiently monitor individual residents' actions, support community building through locally rooted strategies, and generate reports for civic initiatives.
This website is best viewed on desktop. Designed and developed in Framer © 2024 Meghana Alla
Simultaneously, an open card sorting exercise helped us understand homeowners' mental models, revealing how they categorized practices and which naming conventions were most intuitive to them.



IA from card sorting exercise
We observed that participants organized practices based on household categories, as opposed to our assumption of time consumed and effort to undertake a practice. This was pivotal in defining the core functionality of the platform.

Sketching

MVP Feature Prioritization

Information Architecture
Lo-Fo to Hi-Fi Wireframes for MVP Version I
We followed the Google Ventures Sprint methodology, sketching product ideas and voting on essential features to deliver the platform's core value to the client.
part 2 :: research as guidance for Proof-of-concept
At this stage, we realized the platform couldn't just be a standard rating system if we wanted residents to use it as envisioned by our client. So, we developed an initial proof-of-concept to demonstrate the need to expand its scope and the potential outcomes.
product concept
An all-encompassing web platform where residents can discover diverse sustainability practices for their homes, facilitating a more eco-friendly lifestyle and home.
part 1 :: UNDERSTANDING THE FUNDAMENTALS
We began with understanding sustainability across the globe and their civic sustainability initiatives along with examining other rating systems.
We gathered extensive data, focusing on neighboring counties and towns, as sustainability is typically grounded locally. We consolidated all data by filtering it into practices that are actionable, trackable, and incentivized.
updated project goals: provide AN entry point to sustainability for residents
As we pivoted from the rating system, we identified three core product values for the resident platform that extend beyond facilitating tracking by administrators. These values effectively translate our client’s vision into concrete design principles for the platform.
Make Sustainability Achievable
Research indicated that residents across towns lacked a centralized resource with consolidated information on all initiatives contextualized to their geographical area.
Enable Long-term Adoption
Sustainability is not an overnight achievement. It's crucial to maintain residents' motivation to sustain their journey, even when immediate achievements may not be evident.
Create an Agile Platform
Existing rating systems lack flexibility and scalability for long-term adoption of sustainability and do not cater specifically to homeowners.
how we achieved these goals: project roadmap
At each stage of the process, we tackled smaller design challenges that helped us establish the final concept and design two tailored platforms for the town.
Decoding Sustainability
MVP Version 1 & Concept testing
(with client)
Defining Gameplay
Visual Design & Usability Testing
(with Residents)
Design System & Admin portal
Client ask
A rating system to evaluate & rank individual property owners based on their sustainability efforts.
however,
For the rating system to be effective, homeowners need to be aware of available resources to report and track their progress. Such a platform currently does not exist.





